
各投标人:
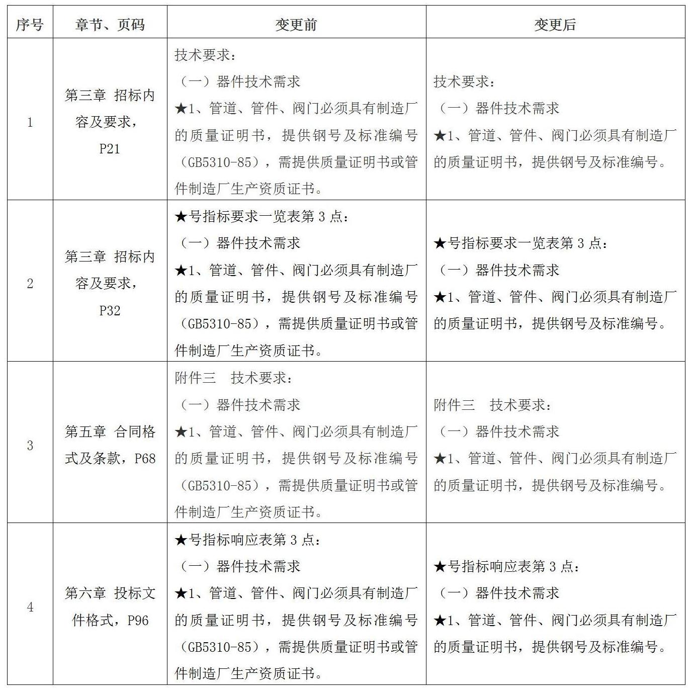
一、现对南宁卷烟厂2023年烘丝机蒸汽管道优化改造(项目编号:GXTZ-ZB-2023第(729)号)发布的招标文件做出如下变更:

二、各潜在投标人应实时关注相关网站了解项目有关内容,如因投标人未及时登录相关网站了解项目有关的内容,从而导致投标无效的,由投标人自行承担责任。
三、其他内容不变,特此通知!
四、发布公告的媒介
本次通知同时在中国招标投标公共服务平台、烟草行业招投标信息平台、广西中烟工业有限责任公司网、广西同泽工程项目管理股份有限公司网上发布。
五、联系方式
招标代理机构:广西同泽工程项目管理股份有限公司
地 址:中国(广西)自由贸易试验区南宁片区凯旋路16号五象总部基地广东大厦十八层
邮 编:530201
联 系 人:李婕妤
电 话:0771-4305766
邮 箱:GXTZZB@163.com
开 户 银 行:中国工商银行股份有限公司南宁市五象支行
账 号:2102116019300152711
2023年12月4日
同泽股份公众号